——只提供原创、靠谱生殖医学科普——

因为公众号改版,如果姐妹们不给公众号加星标,未来可能大家的公众号首页就直接刷不到我的推送了。
星标方法:点击公众号生殖圈头像→点击右上角...符号→选择第一个“设为星标”

希望大家能支持圈姐一下,动手给生殖圈加个星标,以方便一眼就能找到我,答应我,咱们每天都见面永远不走散好吗?谢谢大家!

时间对每一位期待新生命的女性来说,似乎总是格外苛刻,尤其是当你的年龄接近35岁大关,卵子质量下降是一份更加冰冷的医学诊断。
辅酶Q10,很多备孕女性都把它视为养护卵子的关键营养品,因为它能为卵细胞这座小工厂提供能量。
但是,面对高龄那份深藏心底的焦虑与无奈,是多少凭辅酶Q10都难以完全抚平的。
我们深知为卵子充电很重要,但有没有一种方法,能更直接地修复那颗因岁月而略显疲惫的卵子本身呢?
这个无数家庭的期盼,如今在我国学者发表于顶级期刊《Nature Aging》的研究中,看到了令人振奋的曙光。

万万想不到,答案竟然隐藏在一味历史悠久的中药中,在动物试验中,仅用两周时间便显著逆转了卵巢的衰老状态。
这不仅仅是补充营养,更像是一次对卵子质量的靶向升级,大大减少了胚胎非整倍体率,为高龄备孕带来了全新的希望!
到底是怎么回事,赶紧跟着圈姐简单了解一下吧!
01卵子容易出错的根源?
卵子就像一个小工厂,在成熟分裂时需要一套精密的传送带系统,也就是细胞骨架,这样能确保染色体被平均、准确地分到两个新细胞里,也就是确保染色体减数分裂不出错。
但是,年纪大了,这套传送带最外层的加固结构,也就是F-肌动蛋白网络,就变得松散、破损,这是导致染色体减数分裂出现问题的根源。
为什么传送带会出问题,研究者发现衰老卵子的核心生产线——MVA通路停工了,这条通路是生产一种关键燃油的(叫做FPP和GGPP)的。
我们常用的他汀类降脂药就是通过抑制这条通路来减少胆固醇的,但现在研究发现,它的自然衰退反而对卵子有害。
卵子不是孤零零存在的,它周围有一群保姆细胞,也就是颗粒细胞来为它供能,而如果想给卵子补充燃油,必须通过颗粒细胞的中转加工。
研究发现,如果只有纯粹的一个卵母细胞,补充再多的燃料也没用。
02中药中找到超级加油剂
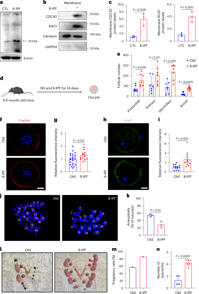
研究人员从中药淫羊藿里提取了一种天然成分,这种成分叫8-IPF.
这个成分很厉害,能精准激活颗粒细胞里的MVA通路,让它们能重新开足马力生产特种燃油FPP。
试验效果极其显著,研究人员每天给9.5月龄的高龄小鼠,相当于人类40岁,口服定量的8-IPF,仅两周后,便出现了惊人的逆转。
接受8-IPF治疗的高龄鼠妈妈们,它们的卵巢更饱满,卵泡储备,特别是能发育成成熟卵子的窦卵泡数量明显更多。
它们的生育结局也发生了质的飞跃,怀孕率高达85.7%,平均每胎能产下6.3只健康幼鼠,而对照组的数据仅为怀孕率57.1%,平均每胎2只,差距巨大。

这项研究为备孕女性提供了一个全新的、非常明确的科学思路来改善卵子质量,未来可能会出现基于这个原理的、靶点清晰的膳食补充剂或助孕方案。
对试管婴儿技术来说,或许可以在体外培养卵子时,在培养皿里加入MVA或者8-IPF,直接给卵子提供营养,提高试管婴儿成功率。
总之,研究者找到了卵子衰老的一个关键开关,那就是MVA通路衰退,并从中药淫羊藿里发现了一把能重新打开这个开关的钥匙,这为改善高龄女性和试管婴儿成功率带来革命性的新希望。
03淫羊藿改善卵巢并非首次被发现
在我们的中文期刊中,淫羊藿对卵巢早衰的改善研究已经持续了多年,我们先来看薛美昭等的小鼠研究。
使用淫羊藿对模型卵巢早衰组小鼠的治疗发现,淫羊藿组小鼠血清E2含量显著增加,FSH含量显著减少。

淫羊藿组小鼠卵巢质量显著增加,重量和对照组相差不大,但和模型组相比差异显著。

与模型组相比,淫羊藿组小鼠颗粒细胞层次增加,各级卵泡数量较模型组明显增多。


这表明淫羊藿通过降低模型小鼠血清FSH水平,提高E2水平,增加小鼠卵巢质量和卵泡数量,从而增强卵巢储备功能,对环磷酰胺所致的小鼠卵巢早衰有明显的治和缓解作用。
04淫羊藿的试管助孕随机对照试验
研究选取了试管助孕的高龄肾阳虚型卵巢功能衰退患者60例,年龄在35-44之间,用随机方式进行分组。
对照组平均年龄(40.06±2.05)岁,观察组平均年龄(39.94±2.01)岁,两组一般资料差异无统计学意义。
肾阳虚标准主症包括肢冷畏寒、腰膝酸软,次症包括性欲淡漠、面色苍白、小便清长、夜尿拼多、大便不实、脉沉细弱、舌白淡胖等。
试管方案均采用微刺激方案,观察组采用淫羊藿,月经干净后开始用药,每日煎服淫羊藿10克,早晚各服用一次,直至取卵扳机日。
研究主要比较两组的激素水平以及妊娠结局。
结果发现,两组患者孕酮和雌二醇基线水平及hcg人水平差异均无统计学意义,观察组hcg日雌二醇值显著高于对照组,且差异有统计学意义。

两组临床结局对比,与对照组相比,淫羊藿观察组获卵数、MII卵数、卵裂数、可利用胚胎数、囊胚培养数及优质胚胎数量均更多,正常受精率均更高,两组差异有统计学意义。
另外,两组囊胚形成率以及优质囊胚率差异均无统计学意义。

通过上述的数据,我们可以看到营养或可以为肾阳虚型高龄卵巢功能减退患者进一步提升助孕效果,而且安全高效,对改善助孕效果有非常重要的价值。
05补肾要药淫羊藿
卵巢功能减退现代医学没办法对其病因和病机进行准确解释,年龄被认为是关键,缺乏有效的治疗干预措施。
中医学认为肾是先天之本,肾气旺盛则气血充沛,冲任通,月事方可如期,两精相搏则可成孕,天癸竭为生殖功能障碍的重要诱因。
所以临床应采取补肾填精及调理冲任气血的方法对肾-天癸-冲任-胞宫-生殖轴进行调节,方能使卵巢功能改善或者恢复。
肾气不盛或者肾脏受累可导致肾气亏乏,脾脏受损,继而出现脾虚.
脾肾相互依存,肾为先天,脾为后天,脾肾互相滋养,脾化水谷纳精微,排序生化先天无法得补,肾气难以为继,可造成脾脏虚弱。
卵巢功能减退根本在肾,以兼证较为多见,标本虚实复杂,临床应注重滋补脾肾,适量应用补肾中药有利于使性激素分泌水平及卵巢功能得到改善,同时还有助于使免疫功能得到提高。
淫羊藿,又名仙灵脾,始载于《神农本草经》,味辛、甘、性温,归肝肾经,有补肾阳、强筋骨、祛风湿的功效,是补肾壮阳的要药。
现代药理学发现,淫羊藿具有多种药理活性,可抗氧化、延缓衰老,除此以外还能使性腺功能得到强化。
《本草纲目》认为,淫羊藿有益精气,坚筋骨,补腰膝,强心力之功效 ,对于肾阳虚导致的更年期症状疗效显著,也从侧面印证了其对卵巢功能减退的效果。
你看,从顶尖科学杂志的深度揭秘,到试管婴儿临床上的最高级别随机对照试验,再加上老祖宗补肾益精的智慧。
我们现在可以很肯定地说:淫羊藿对逆转高龄卵巢的功能,是经得起多方验证的。
它不再只是一个听起来玄乎的养生概念,而是有了实实在在的科学支撑。
这意味着,我们养护卵巢的思路可以变得更先进、更精准了,不再只是泛泛地补充营养,而是能像靶向修理工一样,直接去修复卵子活力的核心。
总之,未来也许高龄生育不再是一个问题,而这些研究无疑是一个充满希望的新开始。
全文完!现在流量为王的年代,围观也是一份力量,转发就是一份担当,希望动动您发财的小手,给我点个赞,如果您能转发到微信群或朋友圈,就会让更多孕育困难的小家庭受益,谢谢您!郑重声明
本账号发表的内容仅作为科普分享,不对所引用文献的准确性和完整性作出任何承诺和保证,亦不承担因该内容已过时、所引用资料可能的不准确或不完整等情况引起的任何责任,请相关各方在采用或者以此作为决策依据时另行核查。本账号不做任何形式的营销推广,在采取任何预防或治疗措施前,请与你的医疗保健提供者沟通。
不传小道消息和谣言
不做只为转发量而存在的公众号
永远在意真实数据和文献论证
抱娃路上,我愿意陪你一起走过最无助的岁月
——THE END——
参考文献Mevalonate metabolites boost aged oocyte quality through prenylation of small GTPases. Nat Aging. 2025 Aug 26. doi: 10.1038/s43587-025-00946-7. Epub ahead of print.
薛美昭,赵均.淫羊藿苷对环磷酰胺致小鼠卵巢早衰的影响[J].中国中医药信息杂志,2023,30(4):106-110. DOI:10.19879/j.cnki.1005-5304.202205574.
姚俐,陈烨,卢小娟,等.探讨淫羊藿对肾阳虚型高龄DOR患者卵巢功能及IVF/ICSI临床结局所发挥的作用[J].内蒙古中医药,2023,42(5):46-48.

